Instance Verification Kit (IVK)
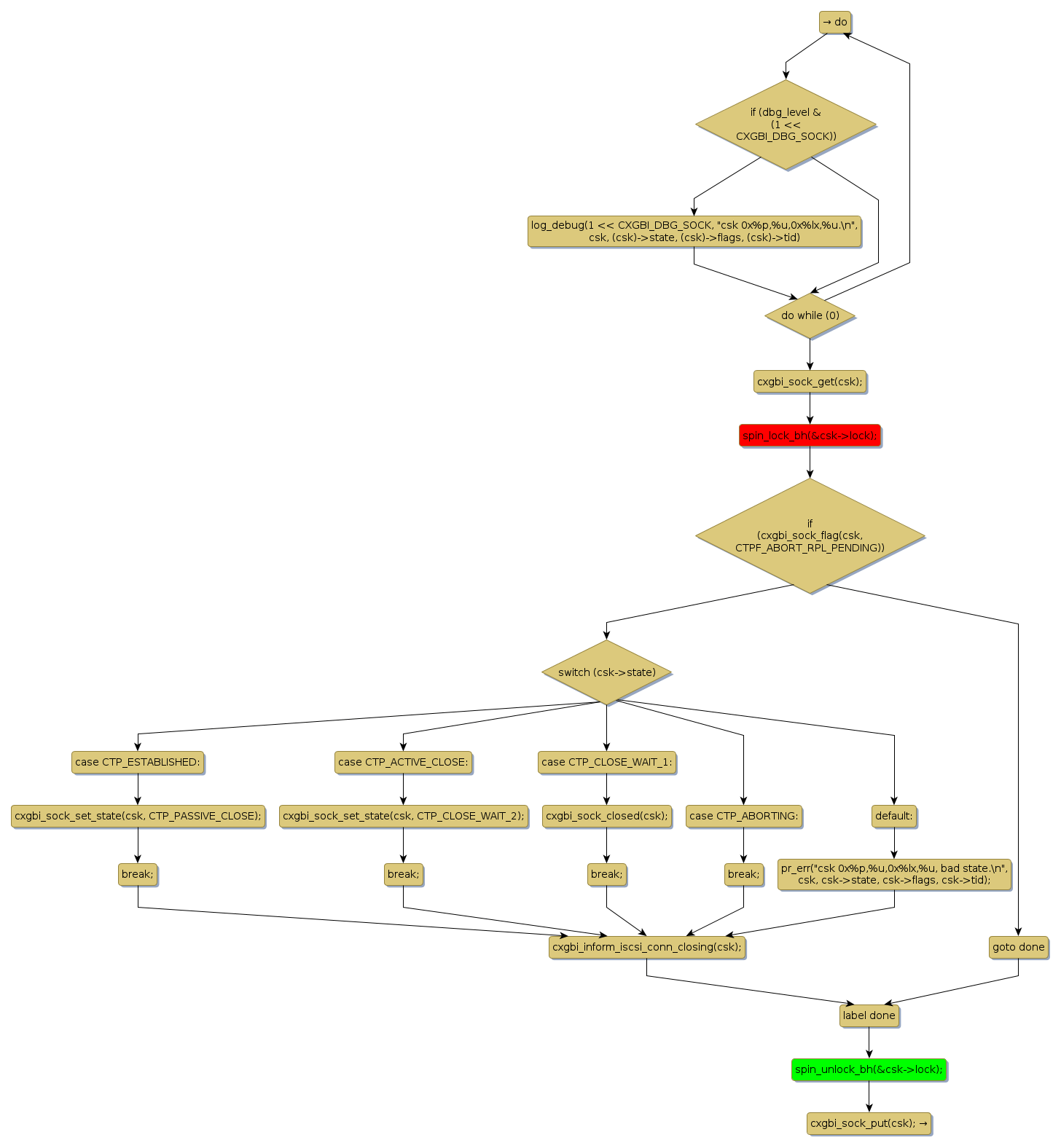
spin lock @ [22962+25+/linux-3.19-rc1/drivers/scsi/cxgbi/libcxgbi.c]
Instance Signature: lock
|
The Matching Pair Graph:
|
|
Function Name
|
Control Flow Graph (CFG)
|
Events Flow Graph (EFG)
|
Source Correspondence
|
|
cxgbi_sock_rcv_peer_close
|
|
|
[22780+25+/linux-3.19-rc1/drivers/scsi/cxgbi/libcxgbi.c]
|